“始有暨南,便有商科”。作为国内首批开展商科教育的高等学府之一,暨南大学在工程管理教育领域拥有悠久的历史和深厚的学术积累。随着国家产业结构的调整和科技的迅猛发展,高质量发展已成为我国经济社会发展的主题。在此背景下,具备扎实的工程技术知识,又掌握现代管理科学的理论、方法和手段的复合型工程管理人才需求正日益增长。
暨南大学管理学院于2010年获得全国首批MEM专业学位授予权,并开始面向全国招收在职人员攻读工程管理硕士学位。自成立以来,凭借其在"工商管理"和"管理科学与工程"两个一级学科的雄厚实力,以及学校在优势工程学科方面的深厚积累,一直致力于培养具备工程技术与现代管理深度融合的高层次工程管理人才。
经过十几年的招生和培养实践,暨南大学管理学院MEM教育中心已经形成了一套独具特色的知识体系和培养模式。这一体系不仅涵盖了工程管理平台的广泛知识,而且包含各个专业技能方向的丰富理论知识,实现了前沿理论与工程实践的有机结合。同时,课程设置充分考虑了国际和国内工程管理领域的职业资格认证要求,体现了创新性和前瞻性。
一、培养目标
立足“新商科”、服务粤港澳大湾区,针对具有扎实工程技术知识或管理经验的企业在职人员,将其培养为具备良好的政治素养和职业道德,掌握系统的工程管理理论的跨领域、求创新及重素养的高层次现代化工程管理人才。
二、培养方向
立足粤港澳大湾区建设先进制造业与现代服务业“双轮驱动”的现代产业体系,顺应高层次现代化工程管理人才需求的时代要求,暨南大学MEM依托本校学科优势,目前设置了三个优势培养方向。
方向一:信息管理(大数据应用管理、企业数字化转型)
方向二:项目管理(工程项目管理、软件项目管理)
方向三:系统管理(制造与服务系统管理、物流与供应链管理、精益管理、流程优化)
三、培养模式
MEM培养模式以“知行合一、创新实践”为核心,通过多元化的教学方式,全面提升学生的工程管理能力和综合素质。以下是暨南大学MEM项目的五大特色培养模式:
1、课程教学:暨南大学MEM课程围绕“T”型知识结构的要求,设计了兼顾工程管理平台知识和工程管理专业技术知识的课程体系。课程内容具有宽广性、前沿性、综合性和系统性,课程包括公共学位课、专业学位课、非学位课三大模块。
2、案例教学:学校和管院非常重视案例教学,一方面发动老师积极参与教学案例编写和工程管理专业学位案例库入库投稿,另一方面鼓励师生参加中国工程管理案例大赛并取得较好的成绩。2021年首届中国研究生工程管理案例大赛,MEM原创案例共三个团队参赛,其中两个团队均获得区域赛二等奖,一个团队获得区域赛三等奖,最终决赛获得一个全国二等奖的优异成绩;2023年MEM团队荣获第二届中国研究生工程管理案例大赛三等奖;2024年MEM团队荣获第三届中国研究生工程管理案例大赛一等奖。
3、实训教学:自2012年来,连续邀请意大利萨兰托大学创新工程系教授团队为MEM新生开设“技术创新管理”课程,现已构建校内稳定的课程团队,整合理论授课与实践教学环节,覆盖产品概念创意、商业模式设计、技术路线图与研发规划等内容,体现我校MEM教育重视创新和现代商业理论的特色。
4、模拟教学:课程教学中除了包括常规的注重实践及案例教学以外,能同时利用管理学院的优势,综合各个学科领域的知识去诠释和解决复杂问题,如引入企业竞争模拟等的计算机模拟教学,运用“决策模拟软件”,培养学生的商业决策和运营管理能力,在一定程度上弥补了其他教学方式的局限性。
5、企业考察:结合课程内容,定期组织学生开展企业实地考察和现场教学,了解企业运作流程,与企业高管及实践导师交流,拓宽学生的思维,增加对理论知识的理解。
四、课程体系
MEM课程体系采用理论与实践相结合的培养模式,通过理论课程教学、专业实践和论文工作等环节,构建以工程管理为核心、多学科交叉融合的知识体系。课程设置紧密结合工程管理实践需求,主要涵盖以下内容:

五、师资力量
本专业高度重视师资队伍建设, 目前已建立一支高职称、高学历的“双高”型、校内外及专兼职并举、学术型与实务型相结合的高水平MEM教师队伍。专任老师中包括多位国家级、省部级人才, 教学经验丰富,实践教学能力强,科研成果丰硕,近年来引进了部分海归及高层次人才,为人才培养奠定基础。
六、办学特色
1、学科交叉融合:依托管理学院"工商管理"和"管理科学与工程"两大一级学科优势,整合学校优质工程学科资源,构建"管理+工程"复合型培养体系。重点打造信息管理、项目管理和系统管理三大方向,课程涵盖质量管理、供应链优化、风险管理、大数据应用等前沿领域。学生可根据职业发展需求,跨学科选修相关课程及专题讲座,培养解决复杂工程管理问题的多维能力。
2、国际协同育人:与意大利萨兰托大学创新工程系共建"产业创新工程联合研究中心",稳步推进科研合作与学生交换项目,探索国际化MEM培养模式。同时,暨南大学MEM学生可参与管理学院国际交换生项目的选拔。
3、 前沿创新引领:
·持续举办"工程管理与创新论坛",邀请行业专家分享最前沿技术与管理实践。
·开设《数据科学与人工智能导论》《数字化转型与智能商业》《人工智能算法:原理与实践》《区块链与供应链金融创新》等前沿课程。
·案例教学覆盖人工智能、精益生产等新兴领域。
4、实践赋能成长:
构建"五位一体"实践教学体系:
案例实战:师生原创案例多次荣获中国工程管理案例大赛奖项。
仿真实训:运用企业竞争模拟系统培养商业决策能力。
企业课堂:定期组织师生到企业实地教学。
项目实操:工程项目管理课程使用项目管理软件直接管理实际项目,提升实际操作能力;技术创新管理课程覆盖产品研发全流程实践。
双导师制:行业导师联合指导论文与职业发展。
六、培养成果
从近5年研究生录取情况看,生源主要来自于计算机/互联网/通信/电子、贸易/消费/制造/营运、能源/环保/化工。学生主要有四方面的改变:
第一,成为更具技术前瞻性和创新素质的人才;
第二,晋升至管理岗,成为复合型的管理人才;
第三,经过专业学习,从其他领域转入工程管理领域;
第四,经过专业学习,大多同学均获得工程管理领域各类职业资格认证证书。
七、学历与学位授予
学位论文由学校导师与工程管理领域具有高级专业技术职称人员联合指导,选题来源于本单位课题或生产实际。对修满规定学分、课程考试合格且学位论文答辩通过者,并经过暨南大学学位评定委员会审议通过,授予工程管理硕士专业学位,颁发由国务院学位委员会统一印制的硕士毕业证书与硕士学历证书(双证)。
2017年10月31日暨南大学成为华南地区唯一一所首批获得IPMP认证合作资格的培养单位。暨南大学MEM在读学生修完相关专业课程,可免考直接申请IPMP(国际项目经理资质认证)D级证书(第三本证书), IPMP A级、B级、C级三个等级证书可免笔试直接参加考核。
八、报考条件
符合下列条件之一的在职工程技术或工程管理人员,或在校从事工程技术与工程管理教学的教师及其他相关人员,工龄计算期截至2026年9月1日。
1、研究生毕业(2024年9月前毕业)后,具有两年以上(含两年)实际工作经验者;
2、大学本科(2023年9月前毕业)毕业后,具有三年以上(含三年)实际工作经验者;
3、大专毕业(2021年9月前毕业)后,具有五年(含五年)以上工龄,并担任一定的管理职务者。
九、录取人数
招生指标:120人,最终招生总人数以教育部正式下达的招生计划文件为准。
录取方式:暨南大学在国家线基础上自主划线,择优录取。
十、学制与学费
招生方式:定向培养
培养方式:非全日制,周末上课(寒暑假和国家节假日不上课)
学制:3年
学费:4万/年,3年共12万元
上课地点:校本部石牌校区
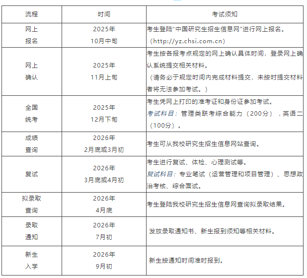
十一、报考流程